Детали изделия
Как правило, в сканере, лазерном принтере приходит в негодность только какой-то один элемент, в то время как остальные детали вполне пригодны к работе. Наиболее ценны в этом смысле МФУ и матричные устройства. При разборке последних своими руками можно получить массу ценных деталей.

Старый принтер
- Крепеж – винты, гайки, шестеренки, болты и прочая мелочь. Для домашнего умельца любой крепеж является полезным, так как порой отсутствие элементов нужного диаметра весьма затрудняют работы.
- Самая ценная деталь в принтере любого вида – направляющая, изготовленная из каленой стали. Во многих китайских и корейских аппаратах направляющая выполняется из дешевого сплава и сгибается даже под весом приводного ремня. В струйных устройствах от Canon или Эпсон стоит стальная. Эта деталь используется при обустройстве ЧПУ-станков или самодельных печатных устройств.
- Узел скольжения головки – в струйных устройствах он пластиковый и годится только для ЧПУ-граверов, а вот в матричных в узел запрессовывают бронзовую втулку, так что деталь можно применять на металлообрабатывающих домашних станках.
- Если предполагается монтаж печатного устройства, картридж от Canon является лучшим вариантом.

Картридж от Canon
- Зубчатый приводной ремень – универсальный элемент, подходящий для любого устройства, где нужно передать усилие от шагового двигателя на площадку. И ремень узел скольжения можно найти в МФУ и сканерах и даже старых копировальных аппаратах от Эпсон.
- Шаговый двигатель – обеспечивает движение бумаги. На старых матричных аппаратах и лазерных они мощнее, однако, и детали струйных принтеров можно использовать с толком. Кроме того, со старой машины можно снять двигатель вместе с контроллером и драйвером.
- Концевые выключатели – обеспечивают контроль над качеством бумаги. Необходимая деталь для самодельного печатного устройства или станка.

Концевые выключатели
Что можно сделать из старого принтера
Старый принтер можно модифицировать и использовать для несколько других целей. В этом случае тоже понадобится и смекалка, и умение, однако результат порой бывает весьма интересный.
Что сделать из аппарата Canon или Эпсон, а судя по отзывам, это наиболее подходящая для модификации линейка МФУ и сканеров? Устройство для печати на толстых материалах. Основой чаще всего выступает струйный старый принтер.

Струйный старый принтер
- Снимают передний лоток, входной, боковые панели и корпус. Удаляют датчик подателя бумаги, но сохраняют.
- Снимают прижимные и центральный ролик, а также механизм очистки головки.
- Платформу с головкой удалить можно только резкой с помощью ручной шлифовальной машинки. Для такой работы нужно надеть зашитные очки и респиратор.
- Печатающую головку очищают.
- Затем шайбами и гайками настраивают необходимую ширину зазора. Чаще всего старый принтер используют для печати на текстолитах, тонких листах фанеры и тому подобном материале. Затем механизм очистки головки устанавливают на уголки.
- Датчиком подачи материала выступает фотосенсор с излучающим диодом. Для него и системы подачи вырезают из фанеры платформу соответствующей величины. В качестве направляющих для текстолита монтируются алюминиевые уголки. Лист подачи также изготавливают из алюминия.
Универсальный станок
Со старого принтера можно сделать весьма оригинальный девайс, с помощью которого можно решить много задач. Для работы необходимо подготовить набор инструментов строительные шпильки. Эксперты рекомендуют под рукой тиски, бокорезы, плоскогубцы, дрель ножовку, отвертки. Принцип изготовления станка:
- Из обычного куска фанеры необходимо выпилить четыре квадрата 37х37 (2 штуки), 9х34, 34х37.
- Все заготовки необходимо скрепить между собой при помощи саморезов. В фанере нужно заранее сделать отверстия при помощи дрели.
- Дюралевые уголки можно смело использовать в качестве направляющих по Y-оси. Изделие должно быть максимально прочным. Нужно сделать шпунт в два мм, чтобы прикрепить уголки к боковым стенкам корпуса. Прикручивать металлические детали нужно через центральную поверхность, при помощи саморезов.
- Винт хода можно соорудить из строительной шпильки. Взаимодействие с мотором будет осуществляться за счет муфты.
- К стенке с ЧПУ вместо шпинделя необходимо установить дремель, который будет оснащен держателем, изготовленный из кронштейна для доски.
- Лист фанеры с основанием 19х9 см идеально подойдет для изготовления качественных опор. Под направляющие тоже нужно будет просверлить соответствующие выходы.
- На финальном этапе мастеру предстоит выполнить сборку оси с кронштейнами дремеля. Готовый станок устанавливают на подготовленную поверхность.

Что ценного в сломанном принтере
Струйные принтеры сейчас стоят недорого и они, к сожалению, часто бывают одноразовыми. Если в них что-то ломается, то дешевле купить новый агрегат за 2 тысячи рублей, чем платить столько же за ремонт этого хлама.
Но даже безнадёжно сломанный принтер содержит полезные детали, которые можно использовать для разных целей
Первое, что нужно извлечь из этого прибора, прежде чем отправить его в мусорное ведро – блок питания. Для этого потребуется разобрать весь корпус и повозиться, но без этой детали ничего не получится
Второй элемент, который вам потребуется – моторчик, находящийся в этом устройстве и выглядящий примерно таким образом. Моторчики могут быть чуть больше или меньше в зависимости от особенностей принтера
Вот эти две детали и станут основой для мини-дрели, которую может собрать даже новичок в электрике.
Ветрогенератор
Шаговый двигатель принтера можно использовать для изготовления ветрогенератора малой мощности. Первым делом нужно собрать выпрямитель. Для этого используются два диода для каждой из четырех фаз двигателя. Выходное напряжение стабилизируется конденсатором и регулятором напряжения. Лезвия длиной 20-25 см вырезаются из трубы ПВХ и прикрепляются к валу. Хвост делают из любого легкого материала. Мощность такого устройства зависит от силы ветра. Ветрогенератор вполне подходит для домашнего использования. Его можно использовать для зарядки аккумуляторов фотоаппарата или телефона.

Ветряк для бытовых нужд
Электронные компоненты будущих станков
Это является одним из самых важных этапов конструирования. Электроника самодельных машин является ключевым элементом управления всеми двигателями и самим процессом.
Работы, которые будут выполняться будущим станком и процессы, возникающие во фрезерном и сверлильном механизмах – очень разнообразны и точны, поэтому нам понадобиться надежный контроллер и драйвер.
Самодельная машина может функционировать на отечественных К155ТМ7, их нам понадобиться 3 штуки.
К каждому драйверу идут проводки от своей микросхемы (контроллеры независимы).
Шаговые двигатели в самодельном аппарате должны быть рассчитаны на напряжение, не превышающее 30-35 В. Часто случалось так, что при повышенной мощности, советские микросхемы-контроллеры перегорали.
Блок питания идеально подходит от сканера. Его нужно подсоединить к блоку к кнопке включения, контроллером и сами устройством (фрезер, дрель, выжигатель и так далее).
Графопостроители представляют собой устройства, которые в автоматическом режиме с заданной точностью производят вычерчивание чертежей, рисунков, схем на бумаге, ткани, коже и прочих материалах. Распространены модели техники с функцией резки. Изготовление плоттера своими руками в домашних условиях вполне возможно. Для этого понадобятся детали от старого принтера либо dvd-привода, определенное программное обеспечение и еще некоторые материалы.
Сделать небольшой плоттер из dvd привода самостоятельно относительно просто. Такое устройство на ардуино обойдется намного дешевле своего фирменного аналога.
Рабочая область у создаваемого устройства будет 4 на 4 см.
Для работы потребуются следующие материалы:
- клей или двухсторонний скотч;
- припой для пайки;
- провода для монтажа перемычек;
- dvd-привод (2 шт.), из которого берется шаговый двигатель;
- Arduino uno;
- серводвигатель;
- микросхема L293D (драйвер, осуществляющий управление двигателями) – 2 шт.;
- макетная плата беспаечная (основание из пластмассы с набором проводящих электрический ток разъемов).
Чтобы воплотить задуманный проект в жизнь, следует собрать такие инструменты:
- паяльник;
- отвертку;
- мини-дрель.
Опытные любители электронных самоделок могут использовать дополнительные детали, чтобы собрать более функциональный аппарат.
Этапы сборки
Сборку cnc плоттера проводят по такому алгоритму:
- с помощью отвертки разбирают 2 dvd-привода (результат изображен на фото далее) и достают из них шаговые электродвигатели, при этом из оставшихся деталей выбирают два боковых основания для будущего графопостроителя;
- отобранные основания соединяют с помощью винтов (предварительно подогнав их по размерам), получая при этом оси X и Y, как на фотографии ниже;к оси Х прикрепляют ось Z, которая представляет собой сервопривод с держателем
для карандаша либо ручки, что показано на фото; - прикрепляют к оси Y квадрат размером 5 на 5 см из фанеры (или пластика, доски), который будет служить основанием для укладываемой бумаги;
- собирают, уделяя особое внимание подсоединению шаговых электродвигателей, электрическую цепь на беспаечной плате по схеме;
- вводят код для тестирования работоспособности осей Х-Y;
- проверяют функционирование самоделки: если шаговые электродвигатели заработали, то детали соединены по схеме верно;
- загружают в сделанный чпу плоттер рабочий код (для Arduino);
- скачивают и запускают программу exe для работы с G-кодом;
- устанавливают на компьютер программу Inkscape (векторный графический редактор);
- инсталлируют дополнение к ней, позволяющее преобразовывать в изображения G-код;
- настраивают работу Inkscapе.
После этого самодельный мини плоттер готов к работе.
отдать или подарить
Владельцы не слишком новой, но все еще работающей и способной приносить пользу техники, могут отдать ее тем, кому она будет нужнее. И, хотя не все благотворительные фонды принимают подержанную технику, найти такую организацию вполне реально – опять же, открывайте соцсети и группы своего района или города.
Плюс такого способа – можно почувствовать, что сделал доброе дело. Минус – такая техника должна не просто работать, но и находиться в хорошем состоянии. А еще ее, скорее всего, придется доставлять своими силами.
Подарить ненужные бытовые приборы, которые продолжают работать, можно и своим знакомым или родственникам. Не все могут позволить себе покупку для такого сезонного жилья новых телевизоров и холодильников – и такой подарок будет наверняка не лишним. Если знакомых, которым нужна подержанная техника, нет, отдать ее можно на тех же сайтах объявлений, где занимаются продажами – но указав, что вещь отдается даром или выбрав специальный раздел. Есть для этого и специальные ресурсы вроде «Дарудар» или «Из рук в руки».
Лазер в лазерном принтере. Из чего состоит и возможные неисправности.
Но сегодня рассмотрим стандартный лазерный блок или Laser Scanner Unit. По прочтении статьи вам не надо будет с любопытством естествоиспытателя разбирать LSU, а если и придется заглянуть туда, то вы будете уже разбираться, что где стоит и зачем.
Основная задача блока – нанесение лучом изображения на фотобарабан, покрытый слоем токопроводящего светочувствительного материала.

Освещенный лазерным лучом участок фотобарабана теряет заряд и становится токопроводящим, в то время, как не засвеченные участки остаются заряженными и отталкивают одноименно заряженный тонер. Вообще есть два варианта формирования изображения на барабане: тонер заряжен обратным зарядом по отношению к цилиндру и притягивается к заряженным участкам или имеет одноименный заряд, значит прилипает к статически разряженным участкам. Это уже на усмотрение производителя. Или для наглядности еще одна схема работы блока:
В процессе нанесения светового изображения на фотобарабан, LSU формирует развертку лазерного луча и включает в себя три основных блока: узел развертки лазерного луча,LD — узел лазерного диода, иSOS, он же «Start-of-Scan» — датчика начала сканирования.
Узел лазерного диода (LD). Его задача – формирование лазерного луча. При достижении лучом датчика SOS отражение его от края полигонального зеркала формирует сигнал /HSYNC. Сигнал передается в контроллер. Контроллер по этому сигналу производит регулировку положения правого поля на бумаге. Одна грань зеркала = одной строке изображения. При этом, строка равна толщине лазерного луча.
Узел развертки лазерного луча. В составе узла вращающееся на валу двигателя полигональное многогранное зеркало. Отраженный луч проходит через череду зеркал и линз для построчного от одного края к другому освещения поверхности барабана.
Узел датчика начала сканирования«Start-of-Scan», то естьSOS.
Именно этот датчик при попадании на него лазерного луча задействован в формировании сигнала исходного положения луча развертки.
Теперь немного о возможных неисправностях. Сразу отметим, что большинство из них «лечится» заменой самого блока. Слишком точная и ранимая механика в узле. Но есть и ряд неисправностей, вполне ремонтируемых собственными силами. Найти сам по себе лазерный блок легко – он вблизи фотобарабана. Может быть расположен выше, а может и ниже и фотобарабана, и, соответственно картриджа с тонером. В этом и кроется первая возможная неисправность. Белая или несколько ровных вертикальных белых полос на листе. С четкими гранями, никаких серых переходных полутонов. Причина – засорение тонером защитного стекла LSU. Особенно, когда блок расположен ниже картриджа и когда картридж, перезаправленный по седьмому и более разу начинает просыпать тонер. Соответственно нужно только добраться до блока и почистить стекло. Но и сами блоки бывают различной герметичности. Бывает, что тонер просыпается внутрь блока. Тогда необходимо его вскрыть и очистить диод, зеркала и линзы. Бывает, что для этого нужно разобрать принтер. Если на выходе просто чистый белый лист, то причина может быть в заклинившей шторке, устанавливаемой в блоке на некоторых принтерах. Так же загрязнение влияет на получение «растянутого изображения». То есть грязь в блоке на датчике SOS дает неуверенное определение луча и, как следствие, не дает команду на начало формирования строки.
Другие неисправности.
HSYNC Error – нет сигнала HSYNC
PolygonMotorError(NotReady,LSUError,LaserFailure) – несоответствие скорости вращения зеркала заданной.
Как использовать принтер в качестве факса
Для использования факса как принтера или сканера, можно использовать программу Winfax. При передаче с факса на компьютер можно использовать опцию «Manual receive» и как только модем поднимет трубку и запищит, поднимаем трубку факса и жмем «Start». Как только факс начинает пищать и принимать сигнал – кладем трубку.
Самодельный текстовый лазерный проектор

Существуют два метода создания изображения при помощи лазера — это векторная и растровая развертка.
В случае векторной развертки луч лазера перемещается в пространстве вдоль контуров необходимого изображения, отключаясь только на время перехода от одного контура к другому. Благодаря этому лазер оказывается большую часть времени включенным, за счет чего формируемая картинка получается достаточно яркой.
Именно этот метод обычно используется в различных промышленных лазерных проекторах. При этом для быстрого перемещения лазерного луча приходится использовать достаточно сложные электронно-механические устройства — гальванометры. Их цены обычно начинаются от 80$ за пару, а в домашних условиях гальванометры изготовить проблематично (хотя и реально).
Второй метод создания изображения — растровая развертка. В этом методе луч лазера последовательно движется вдоль всех строк изображения. Именно этот метод используется в ЭЛТ-трубках старых телевизоров и мониторов.
Благодаря тому, что оба вида движений (по вертикали и горизонтали) выполняются циклически, механику можно значительно упростить (по сравнению с векторной разверткой). Кроме того, так как формируемое изображение состоит из отдельных элементов, то его значительно проще формировать с программной точки зрения.
Недостаток растровой развертки — луч будет проходить вдоль всех элементов изображения, даже если их не нужно подсвечивать, что из-за чего падает яркость изображения.
Именно этот метод, из-за его простоты, я и захотел реализовать в своем проекторе.
Для перемещения лазерного луча вдоль линии (горизонтальной развертки) очень удобно использовать зеркало, вращающееся с постоянной скоростью. Благодаря тому, что вращение непрерывное, скорость движения луча может быть достаточно большой. А вот переход от одной линии к другой реализовать сложнее.
Самый простой вариант — использовать несколько лазеров, направленных на вращающееся зеркало. Недостатки этого метода — число отображаемых линий будет определятся числом использованных лазеров, что усложняет конструкцию, а ширина зеркала должна быть достаточно большой. Хотя есть и достоинства — единственный подвижный элемент в такой системе — это зеркало, а использование нескольких лазеров позволяет добиться достаточно высокой яркости изображения. Вот пример проектора, использующего такой принцип.
Еще один вариант развертки, который можно встретить в сети — объединение вертикальной и горизонтальной развертки за счет использования вращающегося многогранного зеркала, в котором отдельные зеркала-грани расположены под разным углом к оси вращения. Благодаря такой конструкции зеркала, при повороте зеркала от одной грани к другой луч лазера отклоняется на разные углы по вертикали, за счет чего и создается вертикальная развертка.
Несмотря на общую простоту получающегося проектора (нужны только лазер, зеркало с мотором и датчик синхронизации) у метода есть большой недостаток — большая сложность изготовления такого многогранного зеркала в домашних условиях. Обычно угол наклона зеркал-граней приходится подстраивать в процессе сборки, причем делать это нужно с большой точностью, что значительно усложняет конструкцию зеркала.
Для упрощения конструкции я решил использовать другой принцип развертки — постоянно вращающееся зеркало для формирования горизонтальной развертки и периодически колеблющееся зеркало для формирования вертикальной развертки.
Реализация
Горизонтальная развертка
Откуда можно взять быстро вращающееся зеркало? Из старого лазерного принтера! В лазерных принтерах для развертки лазерного луча вдоль листа бумаги используется именно многогранное (полигональное) зеркало, установленное на валу скоростного бесколлекторного двигателя. Обычно этот двигатель закреплен на печатной плате, которая им и управляет.
У меня уже был подходящий зеркальный модуль из принтера:

Документацию на сам модуль и использованную в нем микросхему найти не удалось, так что для определения распиновки модуля мне пришлось провести простой реверс-инжиниринг. Линии питания на разъеме найти довольно просто — они подключены к единственному на плате электролитическому конденсатору. Однако просто при подаче питания двигатель вращаться не будет — на плату нужно подать сигнал тактирования, который определяет скорость вращения. Этот сигнал — простой меандр частотой от 20 до 500-1000 Гц (для разных моделей может быть по разному).
Чтобы найти нужную линию, я взял генератор импульсов, настроенный на частоту 100 Гц, и подсоединял его выход через резистор в 470 ко всем свободным линиям разъема лазерного модуля. При подаче сигнала на нужную линию мотор начал вращаться. Скорость вращения зеркала получается очень высокой, последующие измерения показали, что она может превышать 250 об/сек. Но, к сожалению, из-за большой скорости вращения мой лазерный модуль довольно громко шумел. Для экспериментов это не является проблемой, а вот для постоянной работы проектора это плохо. Возможно, что за счет использования более нового зеркального модуля или установки конструкции в коробку уровень шума можно значительно снизить.
Лазер
Для первых тестов я использовал лазерный модуль из дешевой указки. Модуль должен быть закреплен так, чтобы его можно было поворачивать по нескольким осям — это нужно для того, чтобы правильно направить лазер на зеркало:

Так как из-за использования растровой развертки свет лазера распределяется по всей площади изображения, то яркость формируемого изображения выходит довольно низкой — изображение можно видеть только в темноте.
Поэтому, уже после того, как я получил изображение, я заменил лазерный модуль на другой, в котором использован лазерный диод из DVD (пример изготовления такого модуля).
Внимание — лазер из DVD очень опасен для зрения, все работы с таким лазером нужно проводить в специальных защитных очках!
Конструкция крепления этого лазерного модуля такая же, как и у предыдущего.
Лазер и модуль полигонального зеркала я установил на небольшой дощечке из оргалита. Лазер должен быть закреплен в одной плоскости с зеркалом. После подачи питания с сигнала тактирования на мотор и питания на лазер нужно выставить лазер так, чтобы его луч попадал на грани зеркала. В результате при вращении полигонального зеркала формируется длинная горизонтальная лазерная линия.
Фотодатчик синхронизации
Для того, чтобы управляющий микроконтроллер мог отслеживать положение движущегося лазерного луча, нужен фотодатчик. В качестве фотодатчика я использовал фотодиод, закрытый кусочком картона с прорезью. Прорезь нужна для того, чтобы более точно обнаруживать момент попадания луча на фотодиод.
Вот так выглядит крепление фотодиода (без картона с прорезью):

При нормальной работе мотора отраженный луч лазера должен сначала попадать на фотодатчик, а потом уже — на зеркало вертикальной развертки.
После того, как датчик был установлен, я проверил его работу, подав на него напряжение через резистор. Сигнал с датчика я наблюдал осциллографом — его амплитуда оказалась достаточной для того, чтобы подключить датчик напрямую к GPIO входу микроконтроллера.
Вертикальная развертка
Как я уже упоминал ранее, для формирования вертикальной развертки я использовал периодически колеблющееся зеркало. Каким образом можно сделать привод такого зеркала? Самый простой вариант — использовать подгруженный электромагнит. Иногда в простейших конструкциях лазерных проекторов используют зеркала, прикрепленные к обычным динамикам. Но такое решение обладает большим количеством недостатков (плохая повторяемость результатов, низкая технологичность конструкции, сложность в калибровке).
В своей конструкции проектора я решил использовать BLDC мотор из DVD для управления зеркалом вертикальной развертки. Поскольку проектор изначально планировался для вывода текста, это значило, что отображаемых линий будет немного, а значит, что зеркало нужно поворачивать на небольшой угол.
BLDC мотор из DVD содержит три обмотки, входящие в состав статора. Если одну из обмоток подключить к плюсу источнику напряжения, а две других поочередно соединять с его минусом, то
ротор двигателя будет колебаться. Максимальный угловой размах колебаний определяется конструкцией мотора, в частности, числом его полюсов. Для мотора из DVD этот размах не превышает 30 градусов. Благодаря достаточно большой мощности такого мотора, простоте управления (нужно всего два ключа), вращательному движению этот мотор очень хорошо подходит для изготовления простого текстового лазерного проектора.
Вот так выглядит мой мотор с приклеенным к нему зеркалом:

Стоит обратить внимание на то, что отражающая поверхность зеркала должна быть впереди, то есть не закрыта стеклом.
Конструкция в целом
Вот так выглядит проектор целиком:

Проекционная часть крупным планом:

Полигональное зеркало вращается по часовой стрелке, так что луч лазера двигается слева направо.
Здесь уже установлен мощный лазерный диод из DVD (внутри коллиматора). Зеркало вертикальной развертки установлено таким образом, что проецируемое изображение оказывается направлено вверх — в моем случае, на потолок комнаты.
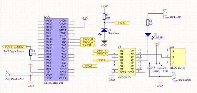
Как видно из фотографии, лазером и механикой проектора управляет микроконтроллер stm32f103, установленный на маленькой отладочной плате (Blue Pill). Эта плата вставлена в Breadboard.
Схема конструкции:

Как я уже упоминал раньше, для управления мотором полигонального зеркала нужен только один сигнал — тактирования («POLY_CLOCK»), который вырабатывает один из таймеров stm32, работающий в режиме ШИМ. Частота и скважность этого сигнала остается неизменной в процессе работы проектора. Для питания платы мотора я использую отдельный блок питания на 12 В.
Два ШИМ сигнала для управления положением зеркала вертикальной развертки формирует другой таймер микроконтроллера. Эти сигналы заведены на микросхему ULN2003A, которая и управляет мотором от DVD. Таким образом, устанавливая различную скважность ШИМ каналов этого таймера, можно изменять угол поворота мотора.
К сожалению, в существующем виде конструкция не имеет обратной связи по положению зеркала. Это значит, что микроконтроллер может привести зеркала в движение, но его текущего положения он «знать» не будет. Из-за инерционности ротора двигателя и индуктивности катушек изменение направления движения зеркала тоже происходит с некоторой задержкой.
Все это приводит к двум последствиям:
- Плотность линий получается переменной. Это связано с тем, что скорость вращения зеркала не контролируется.
- Немалую часть линий использовать нельзя. Вертикальное зеркало колеблется циклично, так что часть времени линии можно было бы выводить сверху вниз, а другую часть — снизу вверх. В результате из-за отсутствия данных о положении приходится отображать линии только при движении мотора в одну строну. Так как отображается только часть линий, яркость изображения падает (то есть лазер используется не полностью).
Тем не менее, благодаря отсутствию обратной связи, конструкция получается очень простой.
Процесс формирования изображения проектором тоже довольно прост:
- Каждый раз, когда луч лазера попадает на фотодиод, в микроконтроллере формируется прерывание.
В этом прерывании контроллер определяет текущую скорость горизонтальной развертки. После этого сбрасывается специальный таймер синхронизации. Это — момент синхронизации. - Этот таймер синхронизации в определенные моменты времени формирует свои прерывания, соответствующие нужным моментам времени в процессе горизонтальной развертки.
- В частности, через некоторое время после момента синхронизации нужно начать формировать сигнал управления лазером. Я в своей конструкции формирую его при помощи связки DMA+SPI. Фактически, при помощи этих модулей в нужный момент времени на выход MOSI SPI побитно предается одна из строк изображения.
- После того, как вывод изображения в строке закончился, нужно принудительно включить лазер. Это нужно для того, чтобы фотодиод смог вновь принять его свет.
Модуляция лазера у меня также реализована при помощи одного из ключей микросхемы ULN2003A. Резистор R3 нужен для простейшей защиты лазерного диода от слишком большого тока. Он закреплен прямо на конце провода лазера и заизолирован. Для питания лазера я использовал отдельный регулируемый блок питания. Важно контролировать ток, потребляемый лазером, и следить, чтобы он не превышал максимально допустимого значения для использованного лазерного диода.
Пример формируемого изображения (шрифт высотой 8 линий):

Некоторое искажение пропорций текста связано с тем, что проектор светит на стену под углом. Сейчас каждый цикл колебаний зеркала вертикальной развертки состоит из 32 шагов (один шаг соответствует повороту полигонального зеркала на 1 грань).
В текущей реализации проектор может выводить около 14 полноценных линий, остальные линии либо сливаются друг с другом, либо неправильно смешиваются с остальными.
В фотографии в начале статьи также используется шрифт высотой 8 линий. Как видно, даже две строки текста более-менее нормально отображаются.
В то же время таблица знакогенератора в этом проекте содержит шрифты высотой 12 и 6 линий:

На этой фотографии хорошо заметна переменная плотность линий.
Картридж заполняют специальными чернилами.
На фото демонстрируется модифицированный старый принтер.

Ветрогенератор из электромотора
Что сделать со старым принтером еще? Ветрогенератор, который преобразует силу ветра в электроэнергию. Такое устройство вполне может обеспечить бытовые нужды. По сути, это использование не всего аппарата, а только детали. Предпочтительнее шаговые двигатели с лазерного устройства или МФУ.

Моторчик принтера
- Разбирают старый принтер с тем, чтобы извлечь шаговый двигатель.
- Собирают выпрямитель: для каждой из 4 фаз требуется по 2 диода.
- Изготовляют лопасти из трубы ПВХ – так проще подобрать нужную степень кривизны.
- Вытачивают втулку со сланцем по размеру вала.
- Втулку насаживают на вал, закрепляют, к фланцу фиксируют лопасти. Важно сбалансировать композицию.
- Двигатель вставляют в кусок трубы, где он закрепляется болтами. С торца к трубе фиксируют флюгер из дюралюминия. Удерживается вся конструкция на вертикальной трубе.
Хлебница, или мини-бар
Почти любой старый принтер при достатке времени, возможно, переделать в несколько интересных вещей. Например, полностью очистив принтер от всех лишних деталей, получившуюся форму, необходимо обтянуть тканью. Маленькое удобное пространство может использоваться по личному усмотрению, как мини-бар, или та же хлебница. Сгодится и как неплохой тайник.
Более умелые люди смогут хоть из обычного дешёвого струйного печатного устройства сделать ЧПУ станок. Следует разобрать устройство на комплектующие. К ценным и нужным нам деталям отбираем стальную калёную направляющую, в набор входит зубчатый ремень привода, а так же узел скольжения головки принтера, вместе с шаговыми двигателями. Так же в набор входят концевые выключатели, в изготовлении ЧПУ станков, чтобы ограничивать сбой и повреждения. Из полученных компонентов можно увидеть, что есть почти все необходимые детали для сборки станка ЧПУ.

Есть в принтере ещё одна замечательная деталь – плата, имеющая высоковольтные преобразователи. Стоит заметить процедура очень опасная. Вам понадобятся знания в єлектронике, в противном случае не стоит подвергать себя опасности. Однако в итоге получаем симпатичный шокер брелок.

В принтерах есть мощные двигатели, к которым можно прикрутить лопасти и добывать электричество, например на даче.

Важно помнить об аккуратности во время сооружения подобных устройств. Эти, и ещё много разных идей существует для старых устройств, вроде принтера, которые легко приспособить.
Графопостроители представляют собой устройства, которые в автоматическом режиме с заданной точностью производят вычерчивание чертежей, рисунков, схем на бумаге, ткани, коже и прочих материалах. Распространены модели техники с функцией резки. Изготовление плоттера своими руками в домашних условиях вполне возможно. Для этого понадобятся детали от старого принтера либо dvd-привода, определенное программное обеспечение и еще некоторые материалы.
Сделать небольшой плоттер из dvd привода самостоятельно относительно просто. Такое устройство на ардуино обойдется намного дешевле своего фирменного аналога.
Рабочая область у создаваемого устройства будет 4 на 4 см.
Для работы потребуются следующие материалы :
- клей или двухсторонний скотч;
- припой для пайки;
- провода для монтажа перемычек;
- dvd-привод (2 шт.), из которого берется шаговый двигатель;
- Arduino uno;
- серводвигатель;
- микросхема L293D (драйвер, осуществляющий управление двигателями) – 2 шт.;
- макетная плата беспаечная (основание из пластмассы с набором проводящих электрический ток разъемов).
Чтобы воплотить задуманный проект в жизнь, следует собрать такие инструменты :
- паяльник;
- отвертку;
- мини-дрель.
Опытные любители электронных самоделок могут использовать дополнительные детали, чтобы собрать более функциональный аппарат.
Этапы сборки
Сборку cnc плоттера проводят по такому алгоритму:
- с помощью отвертки разбирают 2 dvd-привода (результат изображен на фото далее) и достают из них шаговые электродвигатели, при этом из оставшихся деталей выбирают два боковых основания для будущего графопостроителя;
Разобранные dvd-привода
- отобранные основания соединяют с помощью винтов (предварительно подогнав их по размерам), получая при этом оси X и Y, как на фотографии ниже;

Оси X-Y в сборке
- к оси Х прикрепляют ось Z, которая представляет собой сервопривод с держателем для карандаша либо ручки, что показано на фото;

- прикрепляют к оси Y квадрат размером 5 на 5 см из фанеры (или пластика, доски), который будет служить основанием для укладываемой бумаги;
Основание для размещения бумаги
- собирают, уделяя особое внимание подсоединению шаговых электродвигателей, электрическую цепь на беспаечной плате по схеме, представленной ниже;

Схема электрических соединений
- вводят код для тестирования работоспособности осей Х-Y;
- проверяют функционирование самоделки: если шаговые электродвигатели заработали, то детали соединены по схеме верно;
- загружают в сделанный чпу плоттер рабочий код (для Arduino);
- скачивают и запускают программу exe для работы с G-кодом;
- устанавливают на компьютер программу Inkscape (векторный графический редактор);
- инсталлируют дополнение к ней, позволяющее преобразовывать в изображения G-код;
- настраивают работу Inkscapе.
После этого самодельный мини плоттер готов к работе.
Некоторые нюансы работы
Оси координат должны быть обязательно расположены перпендикулярно друг к другу. При этом карандаш (либо ручка), зафиксированный в держателе, должен без проблем перемещаться вверх-вниз сервоприводом. Если шаговые привода не работают, то требуется проверить правильность их соединения с микросхемами L293D и найти рабочий вариант.
Код для тестирования осей Х-Y, работы графопостроителя, программу Inkscape с дополнением можно скачать в интернете.
G-код представляет собой файл, содержащий координаты X-Y-Z. Inkscape выступает в роли посредника, позволяющего создавать совместимые с плоттером файлы с данным кодом, который затем преобразуется в движение электродвигателей. Чтобы распечатать нужное изображение или текст, понадобится с помощью программы Inkscape предварительно перевести их в G-код, который после будет послан на печать.
Особенности изготовления фрезерного станка из принтера своими руками
В отличие от вышерассмотренного простого станка ЧПУ, фрезерный станок должен иметь более массивную и устойчивую конструкцию. Его изготовление имеет ряд особенностей. Прежде всего, необходимо выбрать схему фрезера. На фото показана стандартная схема на основе старого сверлильного станка. Применение шаговых двигателей от принтера позволяет обеспечить функционирование станка с помощью ременных передач, исключая винтовые передачи.

Основа станка — прямоугольная балка, надежна фиксируемая на направляющих. Несущая конструкция обладает повышенной прочностью. Узлы скрепляются болтовым соединением.
Порядок сборки:
- В суппортах устанавливаются направляющие и закрепляются на боковинах до их установки на основание.
- Регулируется плавность перемещения суппортов по направляющим.
- Фиксируются направляющие путем затягивания болтов.
- На основании закрепляются суппорты, узел направляющих и боковины.
- Собирается узел оси Z и через переходную пластину соединяется с узлом оси Х.
- Устанавливаются ходовые винты и соединяются с двигателями через муфту.
- Монтируются и закрепляются шаговые двигатели.
Особое внимание уделяется изготовлению суппортов. На фото показаны чертежи суппортов по всем осям. При креплении важно учитывать, что вертикальная ось (Z) испытывает значительные нагрузки, а потому вертикальные стойки должны обладать повышенной прочностью.

Что можно взять от принтера
Опыт некоторых умельцев показывает, что можно использовать для самодельного фрезерного станка ЧПУ . Примеры применения материалов и комплектующих:
- Для оси Х использовались основания от принтера матричного типа формата А3. На них закреплялись мебельные направляющие длиной 50 см.
- Для оси Y находит применение двигатель от матричного принтера и ременная передача, а сам каркас выполнен из досок 100 × 25 мм.
- Для оси Z наиболее подходит шаговый двигатель от сканера. Винтовая передача обеспечена шпилькой М10. Применены мебельные направляющие длиной 30 см.
Важно! Шпиндель фрезерного станка можно изготовить из двигателя от старого автомобильного компрессора. На его вал устанавливается цанга.
Создание самодельного станка
Прежде, чем переделать принтеры или сканеры в мини станки, которые смогут выполнять фрезерные работы, следует максимально точно собрать раму конструкции и ее основные составляющие.
На верхнюю крышку устройства требуется установить главные оси, которые являются важными компонентами среди всех профессиональных станков. Осей должно быть всего три, начало работы необходимо производить с крепления оси у. Для того чтобы создать направляющую используют мебельный полоз.
Отдельно отметим создание ЧПУ из сканера. Переделка этого устройства такая же, как и, если бы, под рукой был старый струйный принтер. В любом сканере, есть шаговые двигатели и шпильки, благодаря, которым и производится процесс сканирования. В станке нам пригодятся эти двигатели и шпильки, вместо сканирования и печати будет производится фрезерование, а вместо головки, которая перемещается в принтере, будет использоваться движение фрезерного устройства.
Для вертикальной оси, в самодельном ЧПУ нам пригодятся детали из дисковода (направляющая по которой перемещался лазер).
В принтерах есть так называемые штоки, именно они играют роль ходовых винтов.
Вал мотора должен быть соединен со шпилькой при помощи муфты гибкого типа. Все оси необходимо прикреплять к основаниям, выполненным из ДСП. В конструкциях такого типа фрезер перемещается исключительно в вертикальной плоскости, при этом сдвиг самой детали происходит по горизонтали.
Сборка станка с ЧПУ
- Из фанеры своими руками выпиливаем два квадрата размерами 370 х 370 мм для боковых стенок, один 340 х 370 мм для задней и один 90 х 340 мм для передней стенки.
- Стенки станка с ЧПУ своими руками скрепляются саморезами через заранее проделанные дрелью отверстия с расстоянием до края 6 мм.
- Направляющие по Y-оси — уголки из дюраля. Чтобы прикрепить их к боковым стенкам в 30 мм от дна корпуса делается шпунт 2 мм. Благодаря шпунту направляющие устанавливаются ровно и не перекашиваются. Уголки прикручиваются сквозь центральную поверхность саморезами. Длина направляющих составляет 340 мм. Такие направляющие служат до 350 часов работы, после чего необходимо поменять их.
- Рабочая поверхность выполняется из уголков 140 мм длиной. Снизу на болты крепится один подшипник 608, сверху два. Важно выдержать соосность, чтобы столешница перемещалась без напряжения и перекосов.
- В 50 мм от дна проделывается выход для двигателя Y-оси диаметром 22 миллиметра. Для подшипника опоры винта хода в передней стенке просверливается отверстие 7 миллиметров.
- Винт хода сделаем своими руками из припасенной строительной шпильки, с мотором он взаимодействует посредством самодельной муфты (подробно об изготовлении ниже).
- В удлиненной гайке М8 проделываются винтовые отверстия поперечником 2,5 миллиметра с резьбой М3. На нее гайка закрутится на ось.
- Х-ось сделаем из направляющих из стали, которые найдутся в корпусе принтера. Там же берутся и каретки, которые надевают на оси.
- С изготовлением Z-оси придется повозиться. Ее основание делается из фанеры №6. Направляющие поперечником 8 мм изымаем из принтера. Фанерные элементы фиксируются между собой клеем ПВА, в которые на эпоксидную смолу вклеиваются подшипники линейные или снять с кареток втулки. Сделаем еще одну ходовую гайку по уже известному алгоритму.
- Вместо шпинделя в станке с ЧПУ будет установлен дремель с держателем из кронштейна для доски. Снизу проделывается отверстие поперечником 19 миллиметров для выхода дремеля. Фиксируется кронштейн на саморезы к основанию Z-оси в заранее подготовленные отверстия.
- Опоры для каретки Z-оси делается из фанеры: основание 15 х 9 см, нижняя и верхняя стороны 9 х 5 см. Посередине верхушки делается отверстие для подшипника опоры. Под направляющие также просверливаются выходы.
- Итоговый шаг — сборка Z-оси с кронштейном дремеля и монтаж в корпус станка.
Изготовление муфты

Муфта гасит вибрацию, идущую от винта хода. Это позволяет сберечь подшипники шагового электромотора и продлить ему жизнь. Кроме этого, самодельная муфта нивелирует несоответствие осей винта хода и мотора.
Самый удобный и простой вариант изготовления муфты своими руками — это с помощью прочного резинового шланга. Подбирается шланг с поперечником внутри равным диаметру оси мотора. Надеваем конец шланга на шкив мотора и приклеиваем или крепим муфтой. Другой конец шланга также крепим к винту хода. Как правило, диаметр винта больше, чем внутренний поперечник шланга. Но благодаря толстым стенкам его можно немного рассверлить. Облегчает работу жидкое мыло, которое не позволяет сверлу вязнуть в резине.
Второй способ чуть более сложный: вместо резинового шланга своими руками берем газовый с резиновой оплеткой. Оплетку можно аккуратно припаять на фланцы, в которые будут вставляться ходовой винт и шкив мотора.
И самый практичный вариант: установить фланцы на резиновую трубку высокого давления. Таким способом можно очень крепко зафиксировать все необходимые устройства, самодельная муфта отлично гасит вибрацию. Сделать фланцы можно на токарном станке с ЧПУ или заказать в мастерской.
Как сделать-3D принтер из струйного принтера: пошаговая инструкция
Для работы по сборке принтера из донорских комплектующих потребуется набор инструментов и материалов:
- ножовка, дрель — для изготовления корпуса;
- паяльник и припой — для монтажа электрокабелей;
- отвертки и набор шестигранников — для сборки компонентов;
- пассатижи;
- тестер-мультиметр — для проверки электросхемы;
- винты и гайки;
- хомутики-стяжки;
- изолента.
Внимание! Наличие знаний в сфере электроники и инженерии приветствуется.

Комплектующие:
- стальные направляющие;
- зубчатые ремни;
- шаговые моторы, поддерживающие микрошаги;
- драйверы шаговых двигателей;
- экструдер и хотенд;
- оптические датчики — концевики-микровыключатели;
- блок питания;
- соединительные кабели;
- электронная плата управления и микроконтроллер на базе Arduino;
- LCD-дисплей;
- стекло рабочего стола;
- детали для рамы.
Далее потребуется запастись изрядной долей терпения и педантичностью — сборка требует внимательного соблюдения всех инструкций.
Процесс сборки
- Изготовление и покраска рамы.

- Монтаж каркасных осей X и Y и фиксация на них шаговых моторов. По оси X будет двигаться экструдер, ось Y нужна для перемещения платформы.
- Установка стержня опоры оси Z.
- Присоединение экструдера.
- Подключение нагревательных элементов, кабелей, блока питания.
- Монтаж электронных элементов: платы, микроконтроллера, LCD-дисплея.
После сборки и проверки электроцепей выполняют установку программного обеспечения. На последнем этапе осуществляют калибровку рабочего стола, осей X, Y, Z, температуры элементов нагрева и скорости протяжки филамента.
Важно! После запуска принтера следует выполнить печать тестовой модели. Она покажет все огрехи сборки и настройки.
Компактный шокер
Даже новички знают, что из старого струйного принтера можно сделать оригинальную деталь, которая пригодится в сложных ситуациях. В изделии присутствует универсальная деталь – плата, которая оснащена высоковольтными преобразователями. Мастеру нужно быть предельно внимательным, так как процедура довольно опасна. Для работы понадобятся знания в электронике. Новичкам лучше отказаться от этой задачи. Если все сделать правильно, то в итоге можно получить стильный шокер-брелок.

- http://printergid.ru/sovety/chto-sdelat-iz-starogo-printera
- https://FB.ru/article/465772/chto-mojno-sdelat-iz-starogo-printera-opisanie-rasprostranennyie-variantyi
- https://PlazmoSvarka.ru/sovety/lazernyj-printer-chpu.html
- https://www.dvenashka.ru/2021/10/kak-mozhno-ispolzovat-slomannyj-printer.html
- https://zip-sma.ru/tehnologii/iz-starogo-printera.html
- https://media-digital.ru/novaa-zizn-starogo-printera-cto-mozno-iz-nego-sdelat/
- https://uchetovod.ru/chto-mozhno-sdelat-so-starogo-printera
- https://fenster-technik.ru/stanki/iz-lazernogo-printera-svoimi-rukami.html
- https://parasitestop.ru/iz-starogo-lazernogo-printera-varianty-chto-mozhno-sdelat-iz-starogo-printera/
- https://master-lok.ru/elektro-info/chto-sdelat-iz-starogo-skanera.html
- https://technicspace.ru/chto-cennogo-v-printerah/